15 января 2024 /
0 комментариев
/
18 просмотров
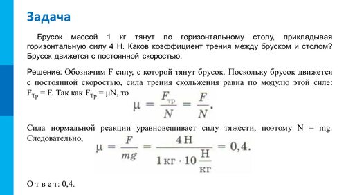
Движение бруска по горизонтальной поверхности может быть интересным объектом изучения. В данной статье мы рассмотрим физические принципы, влияющие на движение бруска по гладкому столу, а также проанализируем его поведение в различных условиях.

1

2
Чтобы удержать тележку на наклонной плоскости с углом наклона Альфа

3

4
Шарик подвешенный на нити опускают вниз с постоянной скоростью

5
Задача 2.70 Трофимова

6
Система связанных тел задачи

7
Определить ускорение тела

8
Сила тяжести двутавра

9
Под действием какой постоянной силы тело массой 300 г

10
Вагонетка с грузом на наклонной поверхности

11
Шайба движущаяся по горизонтальной поверхности

12

13
Вес бруска в ньютонах

14

15
Система связанных тел

16

17
Движение бруска по горизонтальной плоскости

18
Тело скользящее по горизонтальной плоскости

19
На гладком горизонтальном столе лежит

20
Тело массой м скользит вниз по

21
Тело массой 2 кг под действием силы f перемещается

22
Качение цилиндра по плоскости

23
Движение связанных тел вертикально вверх формулы

24
Два груза Соединенные нитью

25
Стержень опирается на стержень

26
Сила реакции опоры на наклонной плоскости формула

27

28
Коэффициент трения санок

29
Тело массой 40 кг движется со скоростью 10 м/с

30
Клин массой м

31
Шар катится по наклонной плоскости

32

33
Перекинуть через плечо

34

35
Сила натяжения нити 2 груза

36
Материальная точка массы м движется под действием силы

37

38
Грузы 1 и 2 одинаковой массы m, Соединенные между собой гибкой нитью

39
Через неподвижный блок перекинута нить

40
Труба на тележке может поворачиваться в вертикальной плоскости

41

42
Гдз по физике Пурышева задание 17

43
Гдз по физике Пурышева задание 17

44
M1 = 2кг m2=3кг

45

46
Маленький шарик подвешенный на лёгкой нерастяжимой нити

47
Однородный стержень

48

49

50
Бетонную плиту массой 100 кг

51
Вес тела с ускорением горизонтально

52

53

54
Найти силу тягу действующие на тело

55
Движется поступательно по горизонтальной плоскости

56

57
Стол горизонтально расположенный

58

59
Скольжение тела по горизонтальной поверхности под действием

60

61
Силы действующие на тело на наклонной плоскости

62
Задачи на второй закон Ньютона 9 класс

63

64

65
Фрикционный Клин вертикальная и горизонтальная поверхность

66
На гладкой горизонтальной плоскости

67
Импульс бруска

68
Задачи на тормозной путь

69
Задачи по динамике

70
Сила натяжения невесомой и нерастяжимой нити

71
Fт+Fтр

72
С каким ускорением

73
Тело движется по гладкой горизонтальной поверхности что это дает

74
Шайба движущаяся по горизонтальной поверхности

75
Тело скатывается по желобу рис 10.7

76

77
Движение тела по горизонтальной поверхности
Физические принципы движения
Для понимания движения бруска по горизонтальной поверхности необходимо учитывать несколько физических принципов, таких как трение, инерция и взаимодействие с окружающей средой. Подробное изучение этих принципов позволит нам лучше понять, почему брусок движется и какие силы на него действуют.
...